Олег Царёв
Главный секрет "Южмаша" связан с Лондоном: что происходит в подземельях завода-гиганта? Политик Олег Царёв в эфире Царьграда рассказал о том, почему именно ЮМЗ стал целью для российской баллистической ракеты "Орешник" и как это повлияет на...
Фронтовая сводка 2 декабря На Херсонском направлении дроны непрерывно вычисляют позиции врага на правом берегу Днепра. Украинские СМИ пишут о возможном наступлении ВС РФ в Запорожье, которое, по их мнению, позволит нашим войскам форсировать Днепр и...
На Херсонском направлении без перемен. ВСУ выпустили 36 снарядов по 10 нашим селам. В Херсоне в маршрутке сработало взрывное устройство для коптеров, которое перевозил один из пассажиров; помимо военного погибли 4 мирных жителя, 10 ранены.На...
Дайджест об Украине 1 декабряНовые высокопоставленные чиновники ЕС в первый же день своей работы приехали в Киев. В состав делегации вошли глава внешнеполитической службы ЕС Кая Каллас, комиссар по вопросам расширения Марта Кос и глава...
Фронтовая сводка 1 декабряНа Херсонском направлении без перемен. ВСУ выпустили 36 снарядов по 10 нашим селам. В Херсоне в маршрутке сработало взрывное устройство для коптеров, которое перевозил один из пассажиров; помимо военного погибли 4...
Фронтовая сводкаФронтовая сводка 30 ноябряНа Херсонском направлении без перемен. Враг выпустил 43 снаряда по 11 селам нашего левобережья. ВС РФ нанесли удар по 3 подстанциям в Херсоне, одна полностью уничтожена. Жители Херсона сообщают, что в городе...
Находящийся в украинском СИЗО и под американскими санкциями депутат Верховной Рады Александр Дубинский опубликовал в своем канале сканы фрагмента уголовного производства 22022000000000718, которое расследуется в отношении...
Как следует из украинских источников, после массированного ракетного удара России во всех регионах Украины введены отключения электричества. На 29 ноября наименьшая их продолжительность в Харькове – 3 часа, однако длительность гарантированного наличия...
Стали известны реальные итоги удара русского "Орешника" по днепропетровскому "Южмашу", и оказались они ещё страшнее, чем ранее думали на Украине. Как и предупреждал Андрей Белоусов: "Ошибаться можно – врать нельзя", - поэтому...
На Херсонском фронта дроноводы уничтожили ряд позиций ВСУ – ПВД, антенны и автомобили. Отдельные ДРГ пытаются высадиться на островах, но погибают вместе с лодками. Враг 57 раз обстрелял села на левом берегу Днепра, данных о повреждениях и жертвах пока...
Дайджест об Украине 29 ноябряЗеленский поговорил по телефону с Шольцем, который рассказал ему о деталях своего телефонного разговора с Путиным. Любопытно, что Путину Шольц звонил ещё две недели назад. И тогда же в прессе-службе канцлера Германии...
Фронтовая сводка 29 ноября На Херсонском фронта дроноводы уничтожили ряд позиций ВСУ – ПВД, антенны и автомобили. Отдельные ДРГ пытаются высадиться на островах, но погибают вместе с лодками. Враг 57 раз обстрелял села на левом берегу Днепра, данных о...
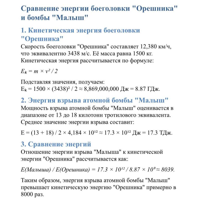
Наш новая ракета средней дальности «Орешник» с штатным боезарядом разнесла бы не только Южмаш, но и Днепропетровск. Уникальная разработка российского ВПК «Орешник» в штатном ядерном исполнении мощнее в сорок пять раз, чем бомба...
Самое интересное на каналах «На самом деле»:Разоблачение пропаганды Киевской властиВзгляд наших корреспондентов изнутри на события как в наших исторических регионах, так и на территориях, которые ждут освобожденияАктуальные и правдивые новости...
Прошедшей ночью над территорией России российская ПВО сбила 47 украинских БПЛА: 29 – над территорией Ростовской области, 8 – над Краснодарским крае, по 3 – над Белгородской, Брянской и Воронежской областями и один – над Крымом.Водители с...
Олег Царёв приговорён к 8 годам тюрьмы. Второй раз, на этот раз винницким судом. И к конфискации 460 миллионов гривен. Ранее Олег Царёв уже был приговорён к 12 годам тюрьмы украинским судом. На него СБУ также совершила...
Запись для телеканала НТВ о разрешении США бить ракетами по территории России. Записывали еще до удара «Орешником», который ВС РФ нанесла по Южмашу.При этом этот удар не подразумевал уничтожения предприятия. Основные удары ВС РФ наносят по военным...
У новой российской ракеты, выпущенной по Днепру, была боеголовка без взрывчатки, сообщает Reuters со ссылкой на два высокопоставленных источника в украинском правительстве.
В связи с тем, что наше МО признало удары ATACMS по Курской области уже после применения ВКС России ракеты Орешник по Южмашу в Днепропетровске, многие пишут, что Россия применит эту ракету еще раз.Я не считаю, что Россия нанесет удар Орешником...
Фронтовая сводкаФронтовая сводка 26 ноябряНа Херсонском участке ВС РФ направляют ударные дроны на антенны связи, блиндажи, пункты управления БПЛА, и ПВД ВСУ. Противник отвечает террором: обстрелян из миномета пассажирский автобус в Новой...




















